Introduction: A device that uses the principle of electromagnetic induction for charging. Its principle is similar to that of a transformer. By placing a coil at each transmitting and receiving end, the transmitting end coil emits electromagnetic signals to the outside world under the action of electricity. The receiving end coil receives the electromagnetic signal and converts it into current, thereby achieving wireless charging. Wireless charging technology is a special power supply method that does not require a power cord and relies on electromagnetic wave propagation to convert electromagnetic wave energy into electrical energy, ultimately achieving wireless charging.


Application scope: smartphone charging, electric vehicle charging, home equipment charging, medical equipment charging, public place charging


Application example:


13.jpg

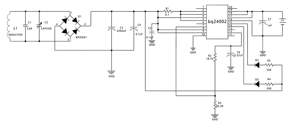
Typical application circuit:

07.jpg