Introduction: A power adapter is a power conversion device for small portable electronic devices and electronic appliances. It is generally composed of components such as a housing, transformer, inductor, capacitor, control IC, PCB board, etc. Its working principle is to convert AC input to DC output; According to the connection method, it can be divided into wall mounted and desktop mounted.


Application scope: Widely used in mobile devices such as security cameras, set-top boxes, routers, light strips, massagers, monitors, laptops, tablets, etc., as well as in small devices.


Application example:

8.jpg

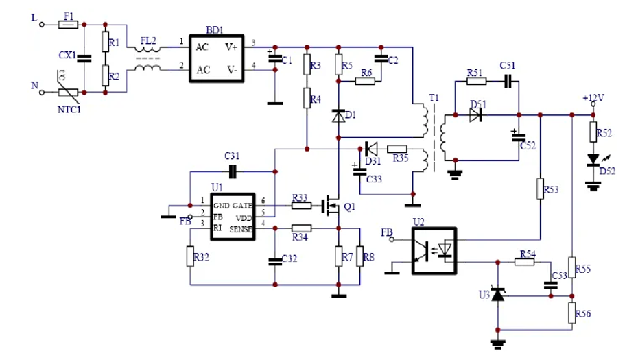
Typical application circuit:

01.png