Introduction: A new generation of broadband mobile communication technology with high speed, low latency, and large connectivity characteristics
Application scope: power generation, transmission, transformation, distribution, electricity consumption
Application example:
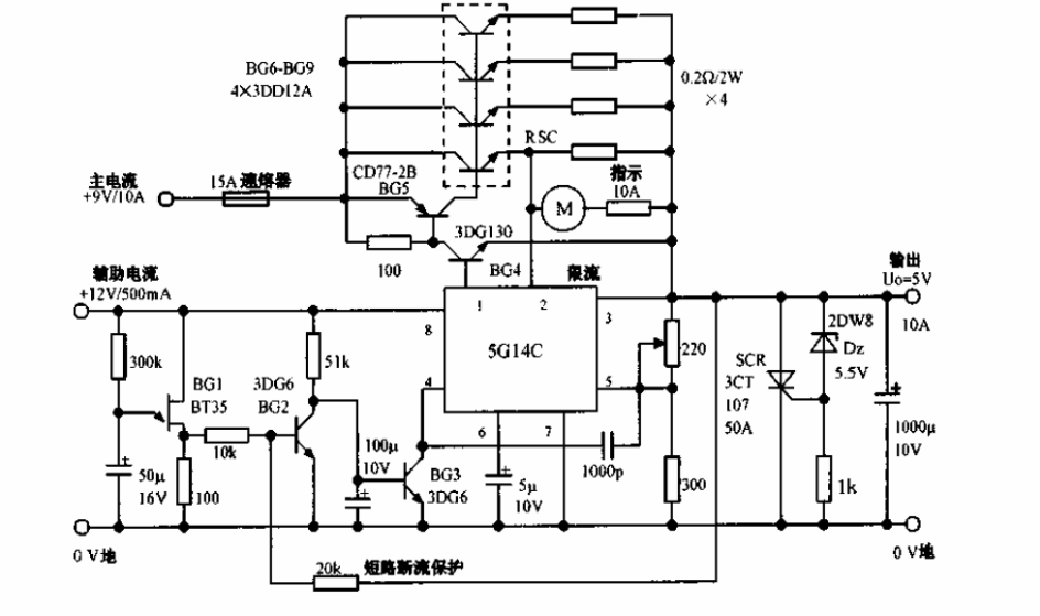
Typical application circuit:
