XML
网站地图
RSS
CN
中文
English
首页
走进台集通
公司简介
质量体系
发展历程
制造设备
新闻资讯
产品中心
分立器件
二极管
稳压二极管
开关二极管
肖特基二极管
快恢复二极管
TVS瞬态抑制二极管
整流二极管
整流桥
三极管
数字三极管
晶体管
功率器件
MOSFET
IC芯片
电源管理
线性稳压器LDO
应用领域
新能源汽车
中控
电池管理
逆变器
充电桩
HID氙气灯
车载OBC
工业控制
机器人
仪表
电动工具
变频器
消费电子
电源适配器
LED驱动
移动电源
医疗设备
PC电源
电动车
无线充
通信
基站电源
通信交换机和路由器
5G电源
家电
白电
黑电
小家电
服务支持
样品申请
技术服务
产品应用知识
联系我们
联系我们
客户留言
人才招聘
首页
走进台集通
公司简介
质量体系
发展历程
制造设备
优势
制造设备
固晶车间
焊线车间
塑封车间
成型车间
测试车间
制造流程
分立器件生产流程
新闻资讯
产品中心
分立器件
二极管
稳压二极管
开关二极管
肖特基二极管
快恢复二极管
TVS瞬态抑制二极管
整流二极管
整流桥
三极管
数字三极管
晶体管
功率器件
MOSFET
IC芯片
电源管理
线性稳压器LDO
应用领域
新能源汽车
中控
电池管理
逆变器
充电桩
HID氙气灯
车载OBC
工业控制
机器人
仪表
电动工具
变频器
消费电子
电源适配器
LED驱动
移动电源
医疗设备
PC电源
电动车
无线充
通信
基站电源
通信交换机和路由器
5G电源
家电
白电
黑电
小家电
服务支持
样品申请
技术服务
产品应用知识
联系我们
联系我们
台湾研发总部
香港办事处
新加坡办事处
深圳办事处
深圳代理商
客户留言
人才招聘
en
/
cn
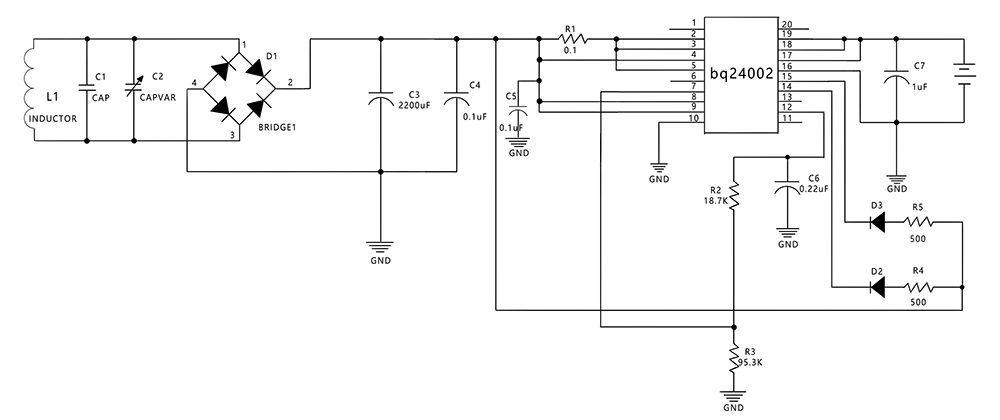
无线充
简介:利用电磁感应原理进行充电的设备,其原理和变压器相似,通过在发送和接收端各安置一个线圈,发送端线圈在电力的作用下向外界发出电磁信号,接收端线圈收到电磁信号并且将电磁信号转变为电流,从而达到无线充电的目的。
无线充电技术是一种特殊的供电方式,它不需要电源线,依靠电磁波传播,然后将电磁波能量转化为电能,最终实现无线充电。
应用范围:智能手机充电,电动汽车充电,家居设备充电,医疗设备充电,公共场所充电
应用实例:
典型应用电路:
Copyright © 2025 台集通半导体 版权所有
在线交谈
E-mail
13723705933